(通讯员:蔡雨银 陈佳辉 饶志婷 王子轩)近日,中南财经政法大学团委公布2025年暑期社会实践活动表彰名单,我院再度斩获社会实践“优秀组织奖”与“校外优质实践基地”称号!
优秀组织再启新程
2025年6月,在校团委指导下,统计与数学学院团委如期开展2025年暑期社会实践相关工作,迅速部署并下发通知至我院各团支部,积极动员我院学子参与2025年暑期社会实践活动。
统数品牌,融特色立实践新标
本次暑期社会实践,我院团委打造揭榜挂帅“顺其自然还是防患未然:数字素养赋能家庭金融安全——以湖北省为例”和“大学生学业倦怠研究”两大榜题,围绕“红色专项、发展成就、文明文化、美丽中国、民生福祉、中国之治”六大主题,引领我院青年上好理论与实践相结合的“大思政课”,鼓励我院学子在实践中“受教育、长才干、作贡献”。

“统”心协力,强引领全过程护航
在此过程中,我院积极响应校团委的号召,每周汇总实践队的宣传稿件并向校、院团委公众号以及湖北高校思政网等平台进行投稿,收集优秀成果并扩大成果影响范围;开展中期考核及结项评优工作,各队伍以提交宣传推文、“三下乡”系列网站及其他校外媒体平台投稿情况等方式来展示已有成果。同时,我院积极开展社会实践宣讲会、行前培训会和安全培训会,确保实践活动平稳有序地推进。

“数”说精彩,广传播多维度破圈
我院团委积极行动,依托公众号“中南大统计与数学学院团委”,深耕【梧桐树·培根】社会实践专栏,打造品牌宣传主阵地。同时我院团委积极鼓励各实践团队向校内外众多媒体平台投稿,以实现成果的广泛覆盖与多元展示。本期共发布稿件230篇,累计浏览量突破164.2万人次,相较2025年寒假的113.1万,再创新高!

师生“统”心,深扎根结实践硕果
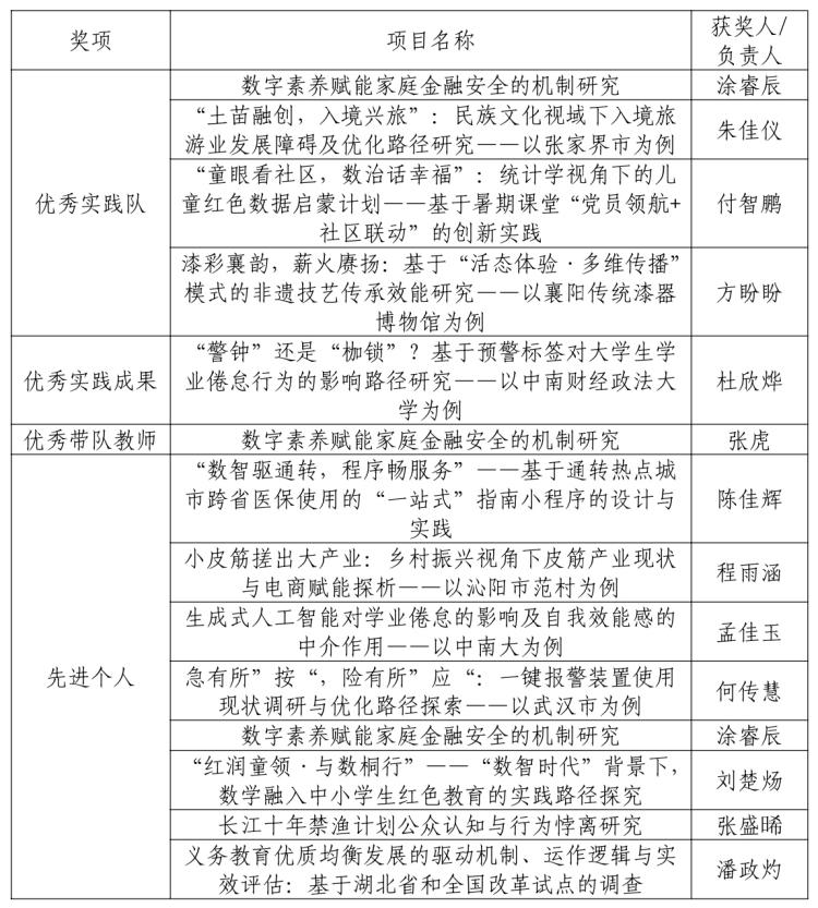
在学院浓厚社会实践氛围的影响下,我院专业导师与学生共同参与2025年暑期社会实践活动。在校级评优表彰中,我院表现突出,共荣获四项“优秀实践队”、一项“优秀实践成果”、一项“优秀带队教师”及八项“社会实践先进个人”奖项。

统数风华,凝亮点展实践风采
我院以项目内容、宣传成果和答辩表现为关键指标,形成从材料审查到现场答辩的评选闭环。2025年9月18日,统计与数学学院暑期社会实践结项答辩会在望湖大学生素质教育中心成功举办。各实践团队结合学科特色,多元展示实践成果。

“校外优质实践基地”
我院与共青团通城县委员会共建通城县社会实践基地,围绕教育与乡村振兴领域,系统开展体系化支教与实地调研工作。本年度以“3+5”特色课程体系为核心,构建教学、调研与长效协作相结合的育人模式,促进校地深度合作,实现教育资源与地方需求的精准对接。

创新育人模式,促进全面发展
基地以“3+5”特色课程体系为支撑,系统推进全维度育人实践。红色教育板块开发“红数中国”系列课程,实现专业学习与价值引领结合;心理健康板块开展情绪调节训练,为留守儿童提供心理支持;数智启蒙板块通过互动教学激发学生逻辑思维与学习兴趣。五大辅助模块通过手工、实验、普法等多元形式,全面培养学生实践能力与创新素养,学生自主编排的文艺作品展现了良好育人成效。

深化实地调研,助力乡村振兴
在开展教学服务的同时,志愿服务队组建调研小组,围绕课程反馈与地方教育需求进行系统调研。通过问卷和访谈收集一手数据,调研成果既为优化课程设计提供依据,也为地方教育决策提供参考,推动项目从“单向输送”向“双向赋能”转变。

巩固实践成果,构建长效机制
本年度基地建设取得显著成效:开设87节特色课程,覆盖379名学生,获“优秀志愿服务队”表彰;建立“线下+线上”双轨服务模式,形成“集中实践+长期关怀”服务闭环;项目获多家权威媒体报道,形成广泛社会影响;校地合作机制持续深化,为长效发展奠定坚实基础。

习近平总书记曾殷切寄语青年“在攀登知识高峰中追求卓越,在肩负时代重任时行胜于言,在真刀真枪的实干中成就一番事业”。在2025年暑期社会实践活动中,我院青年学子紧扣“读懂中国·行走的思政课”主题,聚焦“揭榜挂帅”两大榜题,以实干为笔、以担当为墨,带着青春锐气深入基层一线。他们将专业理论与社会实景深度融合,在躬身实践中明悟真理,在服务群众中增长本领,充分彰显了统数青年扎根实践、挺膺担当的时代风貌。
审核人:王瑄