按照教育部《2026年全国硕士研究生招生工作管理规定》(教学〔2025〕2号)和《关于做好2026年全国硕士研究生招生复试录取工作的通知》(教学司〔2026〕3号)的要求,根据学校研究生招生委员会会议精神,按照《中南财经政法大学2026年硕士研究生复试录取工作办法》的要求,特制定统计与数学学院2026年硕士研究生招生复试录取工作实施细则。
一、指导思想
以习近平新时代中国特色社会主义思想为指导,全面贯彻党的二十大和二十届历次全会精神,深入学习贯彻全国教育大会精神,坚持综合评价、择优录取,突出学科特色和需求,确保复试录取质量;严格规范考核流程,做到政策透明、程序公正、结果公开,维护考生的合法权益,切实做好2026年硕士研究生复试录取各项工作。
二、组织领导
(一)学院成立研究生招生委员会,全面负责本单位硕士研究生招生复试录取工作,配合学校研究生院完成招生录取工作。
(二)学院成立复试监督巡视组,负责对本单位复试全过程进行监督及巡视检查,公开有关信息,受理考生申诉并及时妥善处理。
(三)学院成立复试工作小组,在学院研究生招生委员会指导下开展复试工作。
三、复试工作基本政策
学院严格按照学校下达的招生计划(含各专项计划)及相关要求开展招生录取工作。
(一)招生计划及复试名单
1.经学院研究生招生委员会讨论通过,并报研究生院备案,结合我院2026年硕士研究生初试上线人数和招生指标计划数,按照统考招生计划数(不含推免生招生计划数)为基数,按照130%的比例确定复试人数,依据初试总成绩从高到低划定复试分数线。各专业拟招录计划数如下,复试名单见附件。

(请参加复试的考生加入QQ群:1073677892,进群申请以姓名+身份证后四位)
2.少数民族骨干计划考生按照学校下达的招生计划数确定复试名单,数量经济学专业复试分数线为319分。退役大学生士兵计划考生按照学校划定的分数线确定复试名单,应用统计专业硕士复试分数线为354分。少数民族骨干计划、退役大学生士兵计划与非专项计划硕士研究生同时参加复试。
3.统计与数学学院各专业均不接受调剂申请。
四、复试安排
2026年拟录取推免生无须参加本次复试,其余达到统计与数学学院相关专业复试分数线的统考考生均需按要求参加复试,否则视同自动放弃。
(一)复试方式
2026年学院采用现场复试方式。
(二)诚信复试承诺
考生应自觉遵守招生单位考场规则并签署《诚信复试承诺书》,确保提交材料真实有效、复试全程恪守诚信。考生本人签名的《诚信复试承诺书》应与资格审核材料一并提交。
(三)资格审查
所有参加复试的考生(含少数民族骨干计划考生、退役大学生士兵计划考生)资格审查统一到学院办理。资格审查的具体要求及所需材料,详见中南财经政法大学研究生招生网《关于2026年硕士研究生复试资格审查的通知》
(https://yzb.zuel.edu.cn/2026/0320/c4639a425008/page.htm)。
资格审查未通过者不予复试。
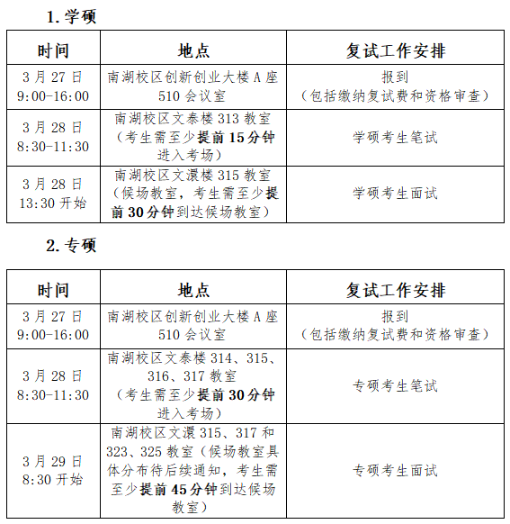
(四)复试时间及地点
统计与数学学院复试工作安排在2026年3月27日(周五)——3月29日(周日)期间。具体安排如下:

(五)复试考核内容
思想政治素质和品德考核、专业知识、综合素质和能力、外语听说能力。
(六)成绩计算方法
总成绩=初试成绩×70%+复试成绩×30%。初试、复试的成绩转化为百分制后,原则上按7:3的比例加权相加,得出总成绩。总成绩按四舍五入规则保留至小数点后2位。
(七)复试分值
复试考核形式包括笔试和综合面试,复试总成绩满分为220分。
(1)笔试测试考生专业知识和专业综合能力,考试时间3小时,满分150分。考试科目以《中南财经政法大学2026年攻读硕士学位研究生招生章程》公布为准,考试内容由各专业确定。
(2)综合面试重点考核考生的知识结构、外语听说能力以及综合素质和能力,每位考生的面试时间一般不少于20分钟,满分70分,具体结构为:专业知识广度深度25分、外语听力口语25分、综合素质及创新能力20分。
(3)思想政治品德考核工作,在复试阶段完成。
(八)缴纳复试费
考生在资格审查通过后,应缴纳复试费,复试费标准为100元/人。缴费后因各种原因未参加复试者,已支付的复试费不退。
五、录取
(一)学校根据招生计划、复试录取办法以及考生初试和复试成绩、思想政治和品德情况、身心健康状况等择优确定拟录取考生名单。按总成绩从高到低排序进行录取。若总成绩相等,按初试成绩从高到低排序依次录取;若初试成绩相等,按业务课一成绩从高到低排序依次录取;如业务课一成绩相等,按业务课二成绩从高到低排序依次录取;如业务课二成绩相等,按政治与外语成绩之和从高到低排序依次录取。
(二)复试成绩低于满分60%为不合格。
(三)未参加复试的考生视为弃权,不予录取;复试成绩不合格的考生,不予录取;思想政治素质和品德考核作为复试录取参考,不作量化计入复试总成绩,但思想政治素质和品德考核不合格者不予录取;同等学力身份报考的考生加试科目成绩不合格者不予录取。
六、信息公开公示
拟录取名单在学院网站公示,公示期不少于5个工作日;考生如有异议,请于公示期内向报考学院提出申诉,学院会及时研究并予以答复。学院公示结束后,学校统一在研究生院网站公示,公示期不少于7日。
七、复试录取纪律及违规处理
(一)复试工作应认真贯彻“公开、公平、公正”的原则,准确把握客观标准,严格把好复试质量关。加强复试工作相关人员的考务纪律管理,落实回避要求,强化考务培训,自觉接受社会监督,营造招生工作的公开、公平、公正的环境。
(二)落实“一岗多控、多岗监督”机制,学院复试监督巡视组全程参与复试及录取过程的监督工作。对违反招生政策和纪律的行为,学院将按有关规定严肃处理。
(三)考生负有遵守报考条件的责任。教育部《2026年全国硕士研究生招生工作管理规定》明确规定“考生填报的报名信息与报考条件不符的,不得准予考试、录取,随时发现、随时处理。报考点和招生单位发现有考生伪造、变造证件时,应立即向公安机关报案。”“考生因网报信息填写错误、填报虚假信息而造成不能考试(含初试、复试)或录取的,后果由考生本人承担。”学院严格遵守执行国家相关政策规定。凡参加我院复试的考生,均视为已承诺遵守这些政策规定。
(四)对在复试过程中有违规行为的考生,一经查实,即按国家有关规定严肃处理,取消录取资格,记入考生考试诚信档案。入学后3个月内,学校将按《中南财经政法大学研究生学籍管理办法》有关要求,对考生进行全面复查。复查不合格的,取消学籍;情节严重的,移交有关部门调查处理。
其他未尽事宜以教育部《2026年全国硕士研究生招生工作管理规定》(教学〔2025〕2号)等文件的相关规定为准。
学院咨询电话:027-88385259;
咨询邮箱:zueltsyb@163.com;
监督电话:027-88385056;
申诉邮箱:wangxuan@zuel.edu.cn。
统计与数学学院2026年硕士研究生招生考试复试名单(公示).pdf
统计与数学学院
2026年3月21日